Open Nav
English
中文版
首页
关于我们
产品中心
双色注塑模具及注塑
专利前模旋转转盘
双色手柄模具及产品
双色面板模具及产品
双色电器产品模具
汽车零件模具及注塑
汽车内饰件模具
进气格栅模具
空气过滤器模具
其他汽车配件模具
家用电器模具及注塑
吸尘器模具及注塑
电视机外壳模具及注塑
咖啡机模具及注塑
碎纸机模具及注塑
厨房电器模具及注塑
塑胶日用品模具及注塑
通讯产品模具及注塑
电话机外壳模具及注塑
打印机外壳模具及注塑
机顶盒外壳模具及注塑
热固塑料模具及产品
BMC模具及注塑
电木模具及注塑
压铸模具及产品
铝合金压铸模具及产品
锌合金压铸模具及产品
生产设备
技术实力
品质控制
联系我们
首页
品质控制
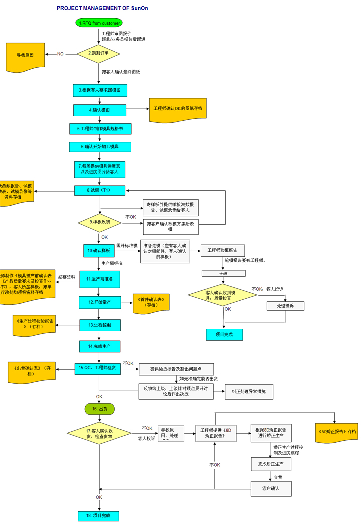
项目管控
项目管控
项目管控
流程控制
模具养护
项目管控
首页
关于我们
产品中心
联系我们